准确划分微生物的生态类型并确定其环境适应的遗传基础是微生物生态学研究中的重要内容。我院沈亮副教授课题组以微小杆菌Exiguobacterium为研究对象,实现了对Exiguobacterium属中全部高质量非冗余基因组生态类型的划分,阐述了Exiguobacterium对低温、高盐和高温等极端环境的适应机制,并探讨了微生物生态类型的准确划分在理解微生物响应气候变化中的重要作用。该研究成果“Genomic basis of environmental adaptation in the widespread poly-extremophilic Exiguobacterium group”于1月12日发表于微生物生态学顶级期刊《The ISME Journal》上。沈亮副教授为论文第一作者,bwin必赢线路检测为论文第一署名单位,兰州大学、电子科技大学、上海智峪生科、新南威尔士大学和布鲁塞尔自由大学为主要合作单位。
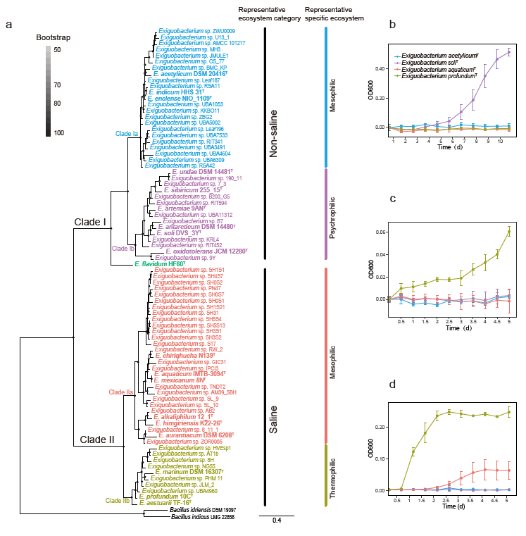
由于扩散作用和生理可塑性等因素,单独依据菌株的原始分离环境信息确定的生态类型常常与其基因型发生冲突。针对上述问题,沈亮课题组选择Exiguobacterium属进行了泛基因组、蛋白质结构组和调控组等多组学分析,实现了对Exiguobacterium属中全部高质量非冗余基因组生态类型的划分,并解决了生境类型基因型之间的冲突。研究发现,对盐分的耐受可以把这个属分成两个大的生态类型;对温度的耐受进一步将这个属分成四个亚生态类型。然而功能基因的组成特征在区分四个亚生态类型缺乏足够的分辨率。为突破这一局限,进一步对Exiguobacterium开展了泛基因组水平的调控序列分析和蛋白质结构分析。结果显示,通过提取基因组和蛋白质结构组中的温度适应性信号和盐度适应性信号,可以清晰地区分四个亚生态类型。
这项研究表明,当基因组数量积累到一定程度,结合全基因组调控序列特征分析和高通量蛋白质结构分析,可以在全球尺度的粗颗粒水平实现对微生物生态类型的准确划分。对微生物生态类型的准确划分,可以进一步分析不同环境条件下各种生态类型之间比例的变化规律,有助于理解气候变化背景下微生物对环境变化,如气候变暖和干旱导致的盐碱化的响应。
原文链接:https://doi.org/10.1093/ismejo/wrad020
