极端环境是生物多样性和代谢多样性形成的热点区域。寒冷环境是比较特殊的一类极端环境,低温不仅选择和塑造新的低温环境特化种,而且还有利于保藏因扩散作用带来的广布种。对微生物而言,仅通过表型特征,如生长温度和营养需求来区分低温环境特化种和广布种十分困难。用宏基因组分箱获得的MAGs,其生态类型划分更依赖于遗传信息。而低温环境微生物生态类型的准确划分对于理解未来气候变化背景下微生物的响应和反馈十分关键。
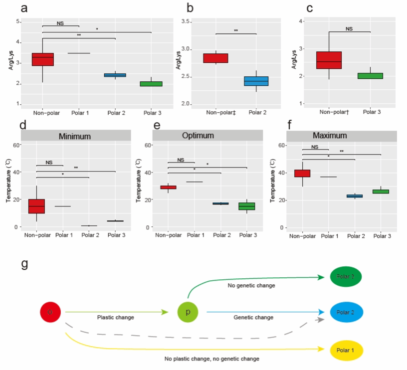
沈亮副教授课题组在区分低温环境微生物生态类型方面进行了一系列的探索,发现青藏高原冰川和冻土等环境来源的放线菌Arthrobacter属部分菌株,与南极和北极环境的部分同属菌株倾向于形成低温环境单系类群(Shen & Liu et al., 2021, Microbiome, 10.1186/s40168-021-01084-z)。上述现象进一步在嗜盐古菌Halorubrum和厚壁菌Exiguobacterium中被检测到(Chen & Shen et al., 2023, BMC Genomics, 10.1186/s12864-023-09597-7; Shen & Liu et al., 2024, The ISME Journal, 10.1093/ismejo/wrad020)。但是形成低温环境单系类群(也就是低温环境特化种)的菌株仅限于从寒冷环境分离的部分菌株,其它菌株则不形成单系类群,且不具备零下温度的活性。我们推测,青藏高原和极地寒冷环境微生物包含两种主要的生态类型,一类是在遗传层面高度适应低温环境的特化种,一类仅仅通过表型可塑性耐受低温的广布种。同时还包含一些既没有遗传适应性,也没有表型适应性的中温菌,这类微生物因低温而保藏,可以被恢复培养,其DNA也可以被测序而包含在扩增子或宏基因组数据中。
奇球菌Deinococcus是Deinococcus-Thermus门中一类高度耐受电离辐射的类群,除在受到辐射污染的土壤,其在高山和极地环境也能被分离到。其中分离自高山和极地寒冷环境的菌株在系统发育树的不同位置上形成3个不同的聚集簇,为讨论低温环境生态类型的划分提供了良好的素材。依据反向生态学原理,通过全基因组氨基酸Arg/Lys指标和生长温度特征,我们首先确定了einococcus属中的极地环境中温菌。整体上,Arg/Lys指标无法区分另外两个聚集簇,通过进一步排除遗传距离的影响,我们发现由4个分离自南极的菌株组成的Polar 2代表了从遗传层面适应低温环境的类群,生长温度特征支持了我们的判断(见下图)。这项研究,通过已建立的低温适应指标Arg/Lys,依据反向生态学原理结合表型数据,完成了Deinococcus属中所有高山和极地环境菌株生态类型的划分,强调了排除遗传距离干扰的重要性,同时提供了Deinococcus泛基因组基本特征的新见解。相关研究以‘Genomics-based identification of a cold adapted clade in Deinococcus’为题发表于学术期刊《BMC Biology》上,bwin必赢线路检测为第一完成单位和共同通讯单位,武汉大学彭方副教授为共同通讯作者,中国科学院青藏高原研究所和兰州大学泛第三极环境中心为合作单位,上海智峪生科和合肥先进计算中心提供了算力支持。
原文链接:https://bmcbiol.biomedcentral.com/articles/10.1186/s12915-024-01944-8
