近期,76net必赢线路检测中心沈小鹏副教授及其团队在国际知名学术期刊《Frontiers in Endocrinology》(内分泌学前沿)上发表题为《TNF Signaling Acts Downstream of MiR-322/-503 in Regulating DM1 Myogenesis》的研究论文,影响因子为5.555,沈小鹏副教授为该论文的通讯作者,博士研究生李蒙为第一作者,bwin必赢线路检测为第一作者单位及通讯作者单位。
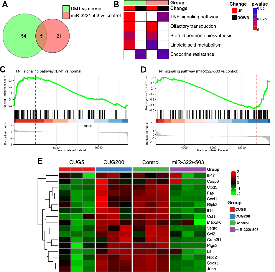
该文章揭示了TNF信号通路介导强直性肌营养不良I型(Myotonic dystrophy type 1,DM1)的肌生成缺陷,并在miR-322/-503的下游调控DM1的肌生成。强直性肌营养不良I型是由DMPK基因3'非翻译区过度扩增CTG重复序列引起的遗传性神经肌肉疾病。实验室先前的结果已经阐明miR-322/-503通过靶向CUG重复序列修复DM1肌生成缺陷,而为了探究DM1和miR-322/-503修复过程中改变的根本信号通路,沈小鹏团队构建了DM1和miR-322/-503修复的细胞模型。通过转录组测序分析,发现唯有TNF信号通路在DM1中显著上调而在miR-322/-503修复模型中显著下调。此外,在HSALR和MBNL1敲除的两种DM1小鼠模型中同样发现超高活性的TNF信号。通过在DM1细胞模型中抑制TNF信号表达,以及在miR-322/-503修复模型中模拟TNF信号超高表达,结果论证了TNF信号作为miR-322/-503下游因子并参与介导DM1肌生成过程。此外,抑制炎症相关TNF信号有助于DM1肌生成,为DM1疾病提供新的治疗策略和研究方向。

TNF信号通路与DM1肌生成过程紧密关联
该研究得到了分子酶学与重大疾病机理研究安徽省重点实验室、重要生物资源保护与利用研究安徽省重点实验室、基因疾病与健康生物医学重点实验室提供的平台和资源。同时受到了国家自然基金(31701289),安徽省自然科学基金(1808085QH234),安徽省留学回国人员优秀创新项目(2019LCX003),分子酶学与重大疾病机理研究安徽省重点实验室开放基金(fzmx202001)等项目资助。
文章链接:https://www.frontiersin.org/articles/10.3389/fendo.2022.843202/full