近期,76net必赢线路检测中心肖家欣教授团队在国际知名学术期刊《Fruit Research》(2021年创刊)上发表题为“Chromosome-level genome assembly and annotation of the native Chinese wild blueberry Vaccinium bracteatum”的研究论文,杨璐讲师和李明会副教授为本文的共同第一作者,肖家欣教授与高轩副教授为本文共同通讯作者,bwin必赢线路检测为第一作者单位。
乌饭树(Vaccinium bracteatum Thunb.)是我国未被充分利用的本土野生蓝莓种,适应性强,广泛分布于东南亚尤其是中国、日本和韩国。它是我国《开宝本草》、《本草纲目》、《中药大辞典》等典籍中记载的传统药用植物,其叶片及果实富含黄酮类化合物具有很高药用价值和保健功能。在我国东部沿海地区依旧保留着利用乌饭树叶蒸煮大米生产“乌米饭”这一古老习俗,至今已有1000余年的历史。除了是一种传统医药和当地传统食品外,它还被广泛用作蓝莓的砧木和蓝莓品种的选育,具有极大的开发利用价值。破译乌饭树基因组信息,是后续定位、发掘其关键性状基因并研究基因功能的先决条件。
该研究结合Oxford Nanopore测序、Illumina测序和Hi-C辅助组装技术,对乌饭树进行全基因组测序及组装,测序获得全长569.81Mb、由36756个预测基因组成的高质量全基因组序列,其中560.32Mb的序列可以挂载到12条染色体上,占比98.33%。该乌饭树基因组组装具有较高的完整度和连续性,达到了参考基因组级别。将包含乌饭树在内的七个物种(乌饭树、黑树莓、圆叶杜鹃、马缨花、野草莓、葡萄、番茄)进行比较基因组分析,结果显示共鉴定到的基因家族数为30442个,其中共有的基因家族数为5929个,而乌饭树特有的基因家族数为1400个。七个物种间的进化分析显示,乌饭树与同为杜鹃花科的圆叶杜鹃和马缨花亲缘性较近,且分歧时间约为13~85百万年前。共线性基因之间的Ks值发现在0.67处有峰值,表明发生了一次全基因组复制事件。
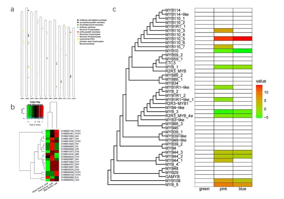
基因家族收缩扩张分析结果显示乌饭树中有336个基因家族发生了扩张,9个发生收缩。PANTHER 注释结果表明 MYB 基因家族、 F-BOX基因家族及 LRR 受体样丝氨酸/苏氨酸蛋白激酶基因家族等均属于庞大的扩张基因家族。Ka/Ks分析显示乌饭树中有298个正选择基因,包括一些参与错配修复和过氧化物酶体功能的基因等。通过对乌饭树不同成熟阶段的果实及叶片进行转录组比较,分析得到和果实发育相关的重要基因在发育过程中的表达特点。这些差异表达基因包括类黄酮合成、糖酸代谢、MYB转录因子和激素调节基因。结果表明,乌饭树果实中黄酮类物质含量高的原因可能是因为编码黄酮类合成的关键酶和部分关键的MYB转录因子在成熟果实中高表达的结果。
乌饭树基因组图谱的成功绘制,对揭示决定其适制性、风味和品质,以及乌饭树全球生态适应性的遗传基础都有重要促进作用。

图1 乌饭树基因组组装和测序分析 a.乌饭树果实形态。b.和弦图显示了乌饭树染色体间的GC含量、基因密度、重复覆盖率和共线性。I染色体数目;II GC含量;III基因密度;IV每兆碱基对的重复序列数;V染色体间的同源关系。

图2 a.类黄酮相关基因位于染色体的分布图。b.不同成熟度果实(绿果、粉红果及蓝果)。与叶片比较中与类黄酮生物合成相关的差异表达基因热图。c.乌饭树基因组中MYB转录因子的系统发育树和热图。
Fruit Research是一本开放获取的国际期刊,致力于传播果树研究领域的最新进展,专注于发表本领域原创研究文章、综述和方法和观点。期刊主编由美国USDA-ARS刘宗让教授担任。本研究得到了安徽省重点研发项目、安徽省自然科学基金和霍英东教育基金等项目的资助。
文章链接:https://doi.org/10.48130/FruRes-2022-0008。